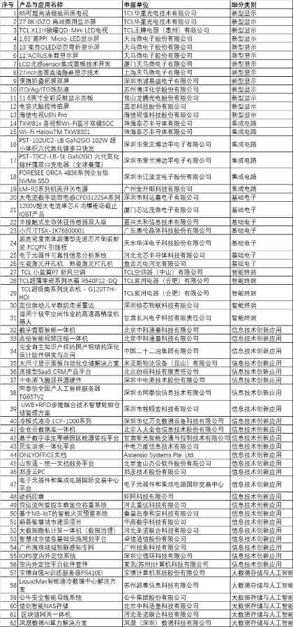
CITE2024创新金奖&创新奖获奖名单公布! 日期: 2026-02-06 10:40 栏目:行业展会 浏览: 导读:4月9日,第十二届中国电子信息博览会在深圳会展中心开幕。本届电博会展示中国电子信息产业的强大实力和创新能力,搭建高质量平台与全球产业精英共话电子信息产业的“数创未来”。 创新金奖获奖名单 创新奖获奖名单 (本文系CITE2024投稿,不代表本站的观点和立场。文章内容仅供参考,若涉及侵权,请及时联系本站处理。图片授权发布,版权归原作者所有。) 本文地址: https://www.weifangpifu.com/xingyezhanhui/1221.html 上一篇:倒计时|2024国际无人机应用及防控大会蓄势待发! 下一篇:杭州掀起快递物流创新浪潮,2024长三角快递物流展7月共绘智 相关推荐 IOTE 2025国际物联网展-上海站开幕:生态智能、互联全球,开创AIoT科技新航线! 2025上海生物发酵系列展参观预登记火热进行中 提升服务 赢得未来!2025武汉国际智慧物业博览会于6月12日盛大开幕 西部电博会 |来看看半导体专区都有哪些企业闪亮登场.....